Instance Verification Kit (IVK)
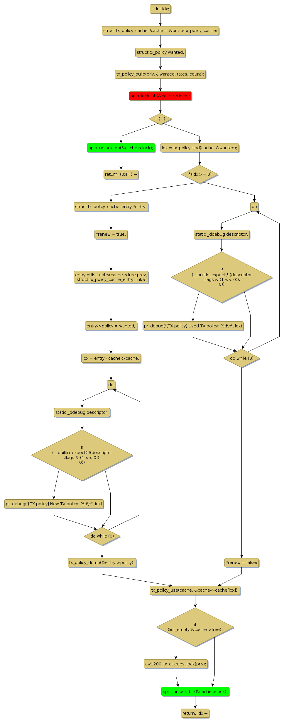
spin lock @ [8312+27+/linux-3.19-rc1/drivers/net/wireless/cw1200/txrx.c]
Instance Signature: lock
|
The Matching Pair Graph:
|
|
Function Name
|
Control Flow Graph (CFG)
|
Events Flow Graph (EFG)
|
Source Correspondence
|
|
tx_policy_get
|
|
|
[8057+13+/linux-3.19-rc1/drivers/net/wireless/cw1200/txrx.c]
|